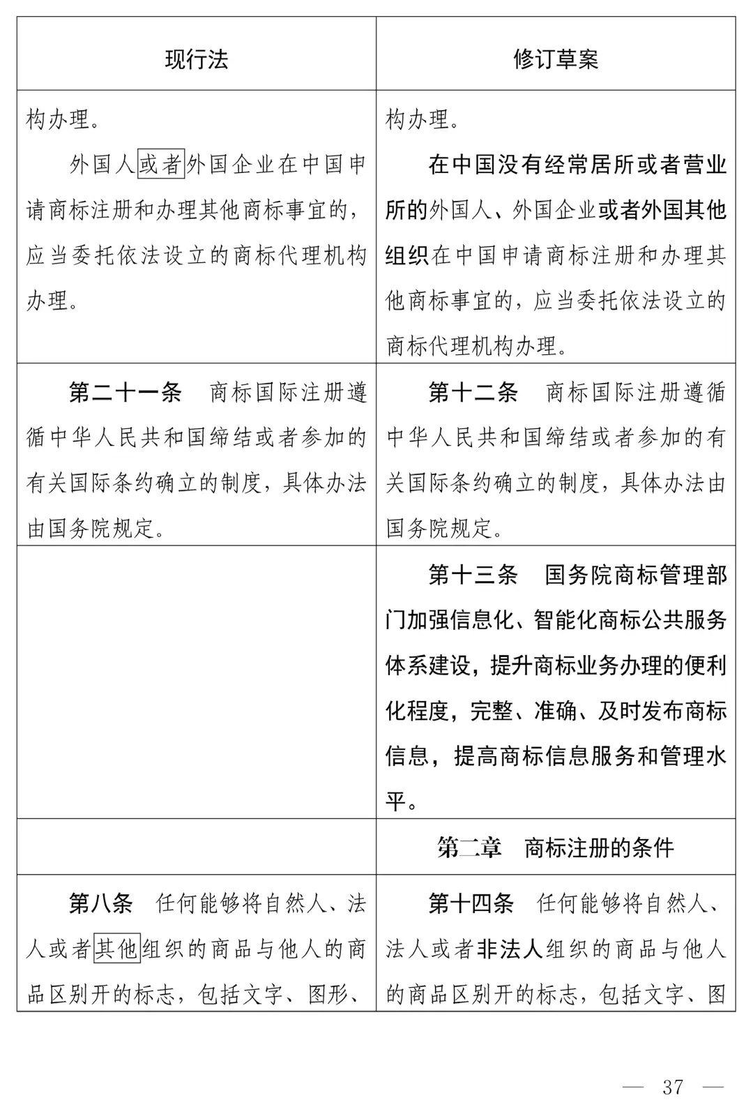
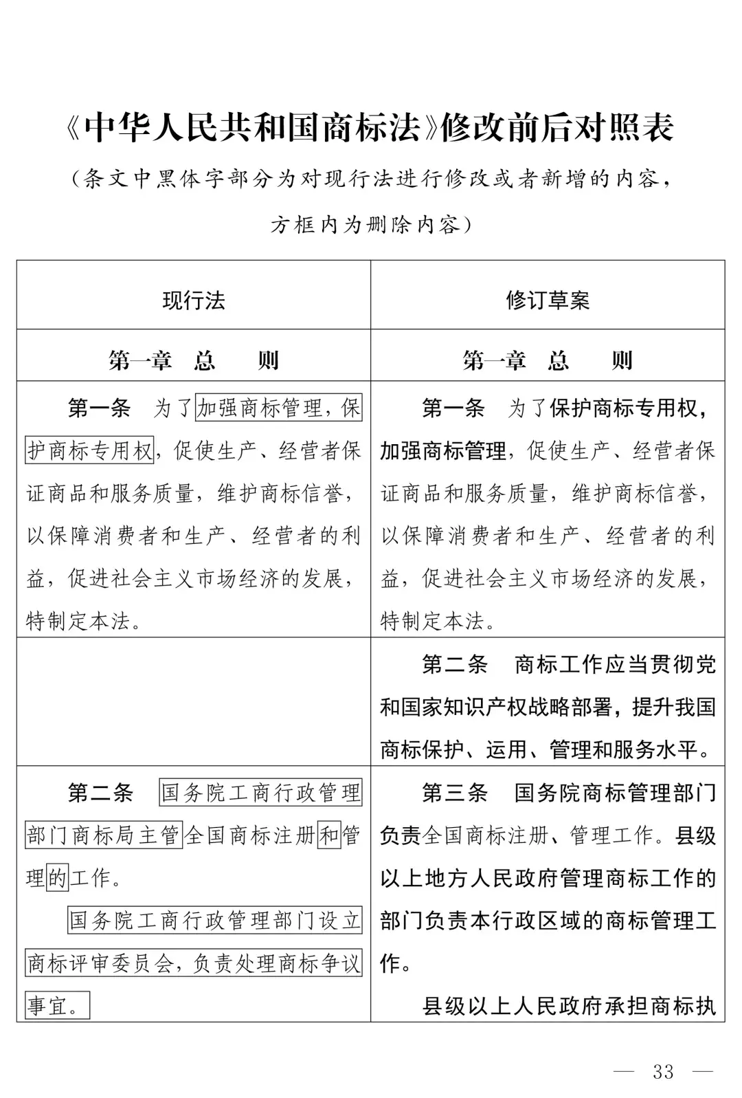
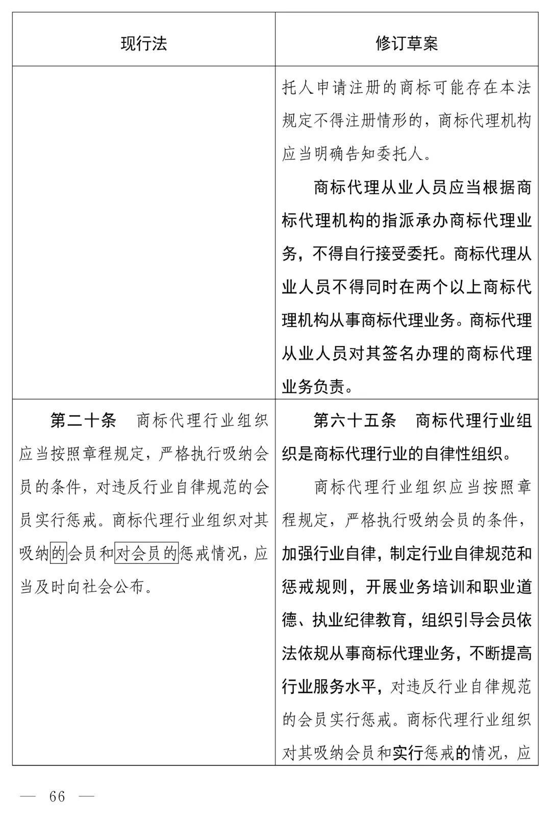
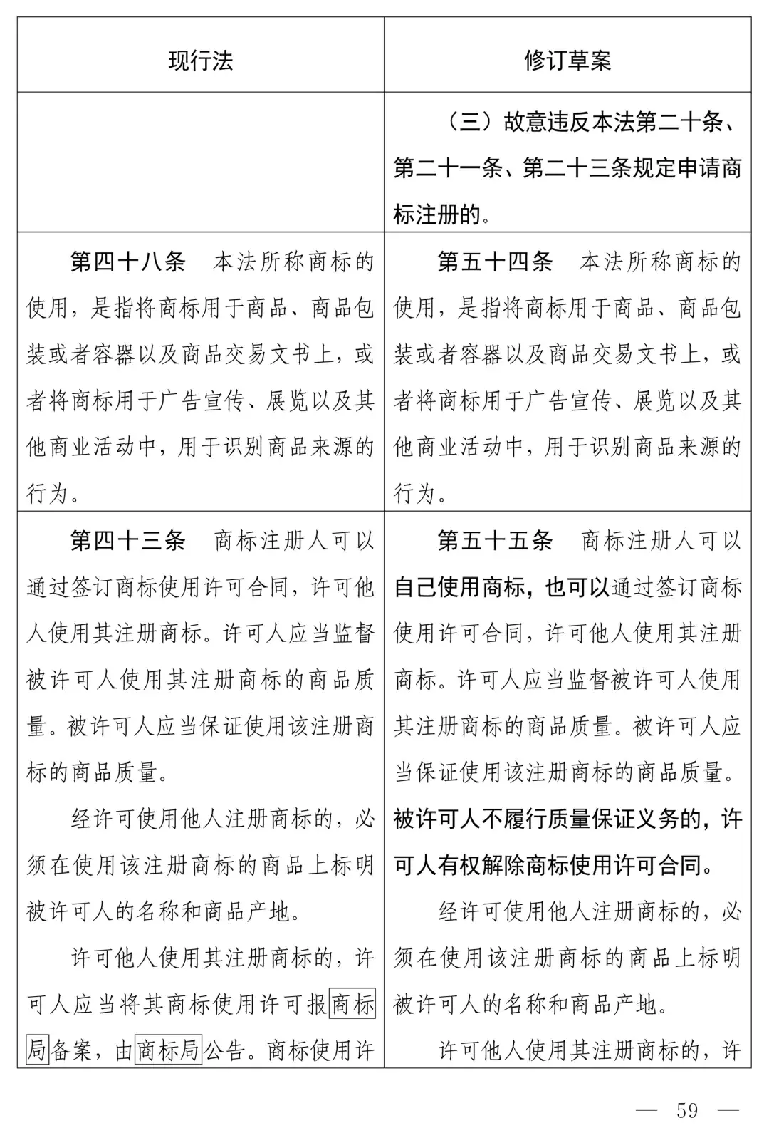
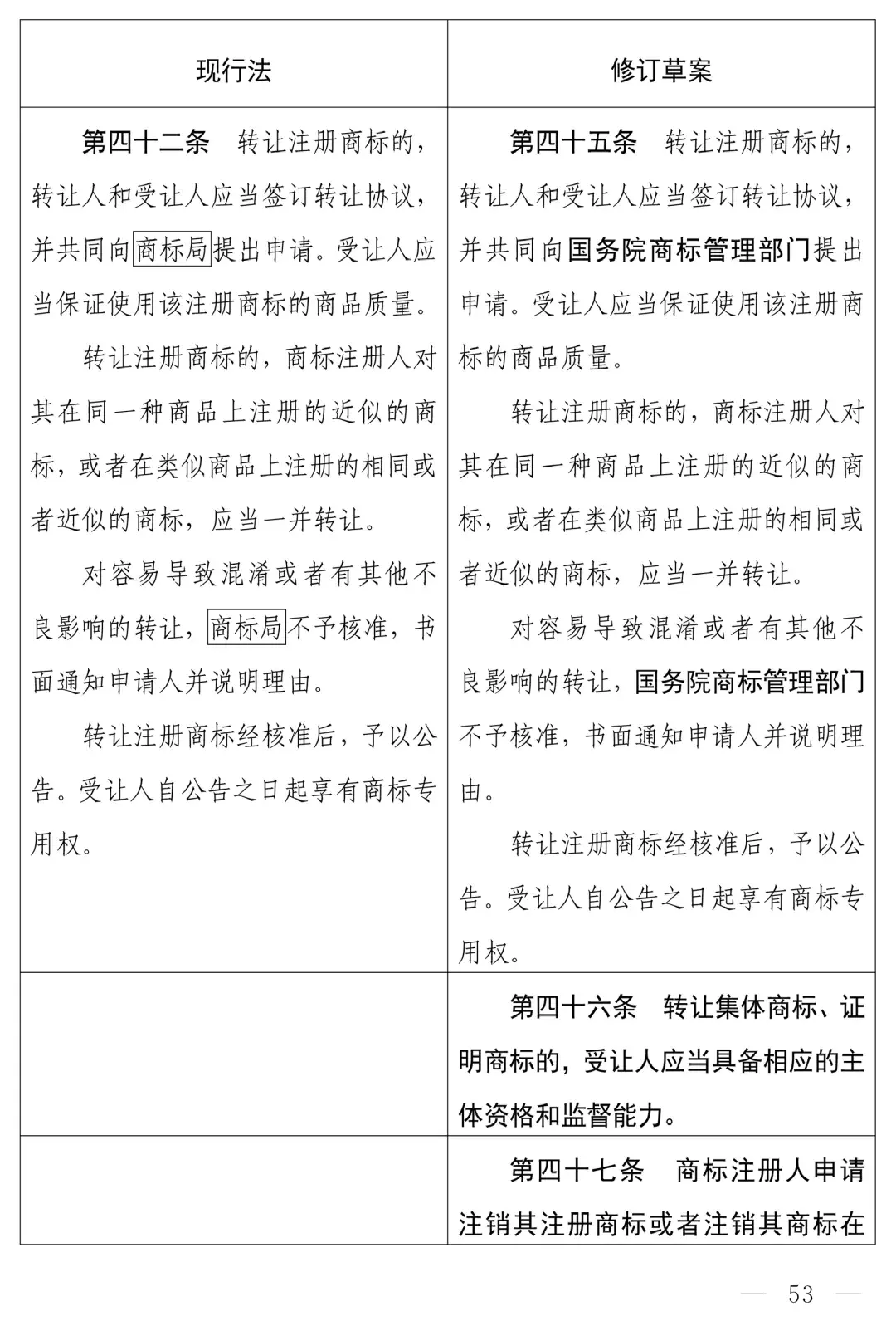
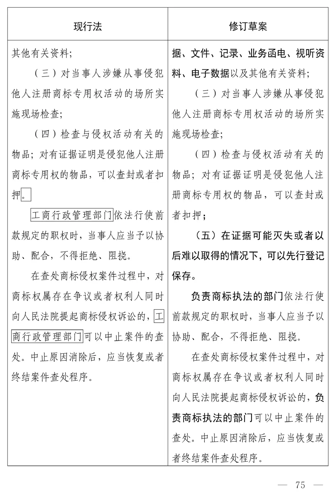
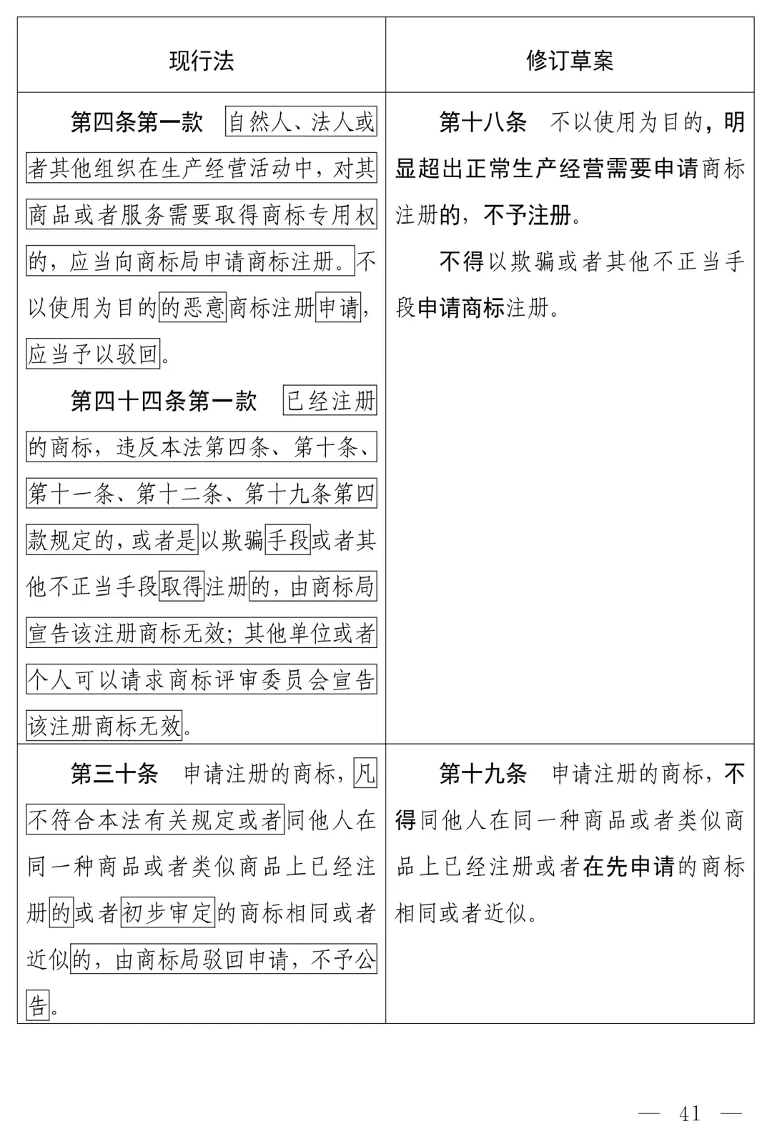
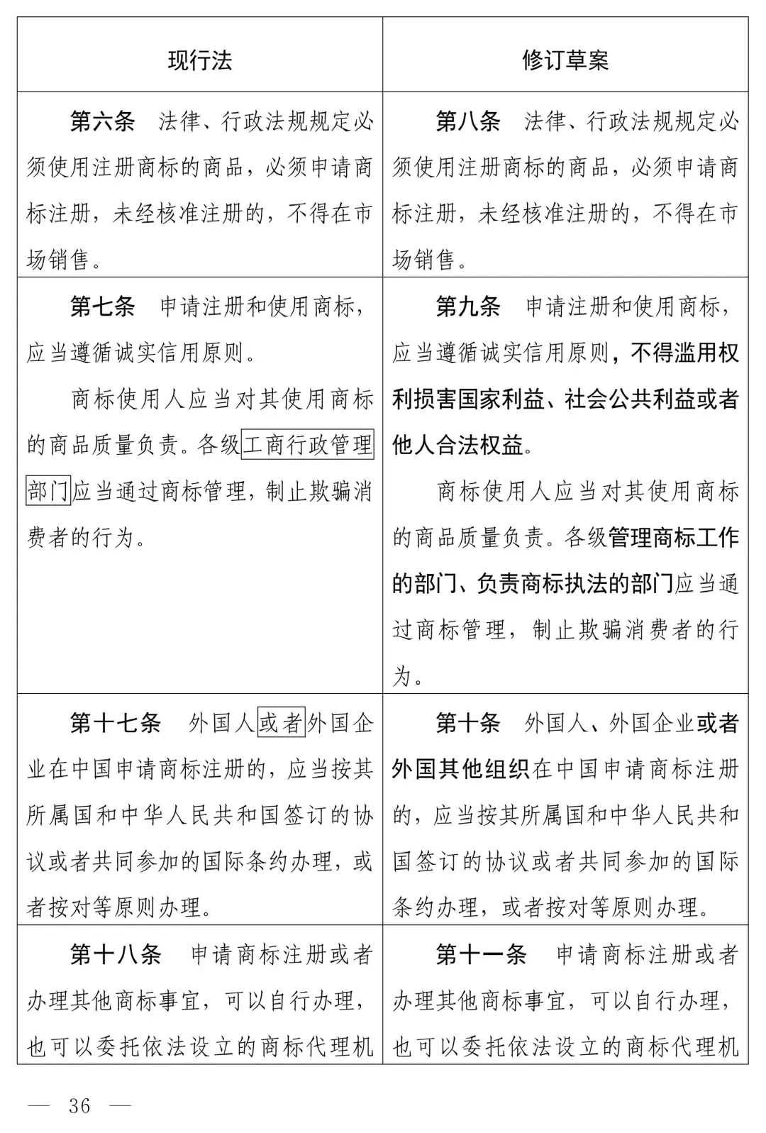
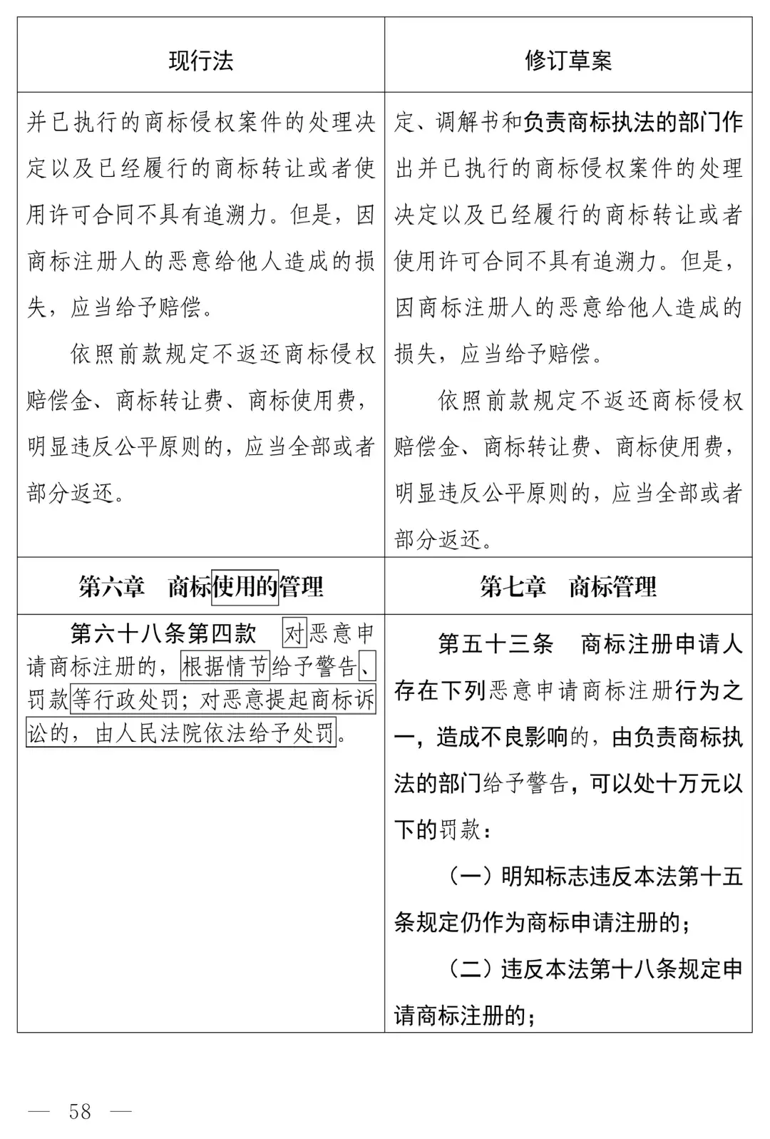
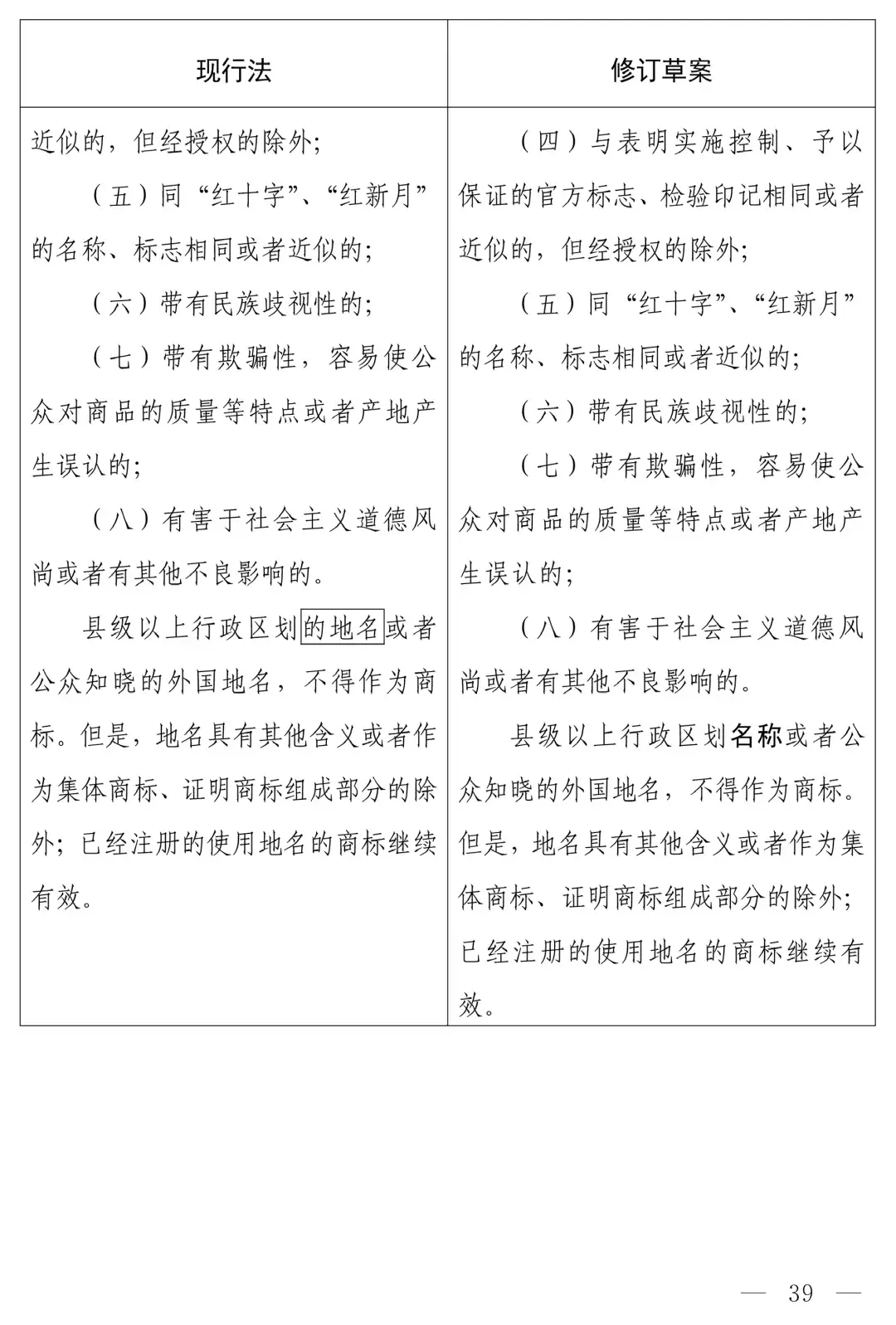
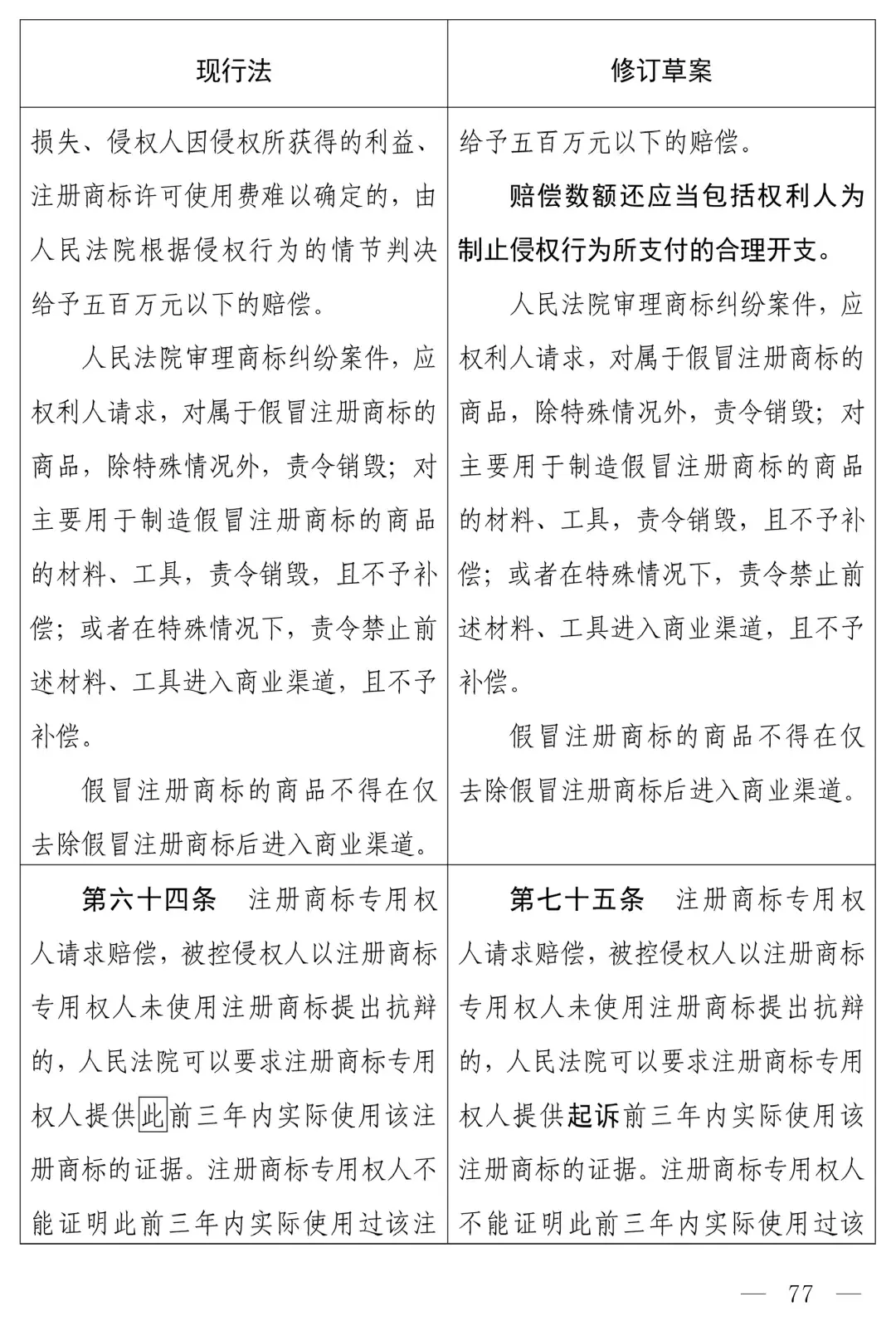
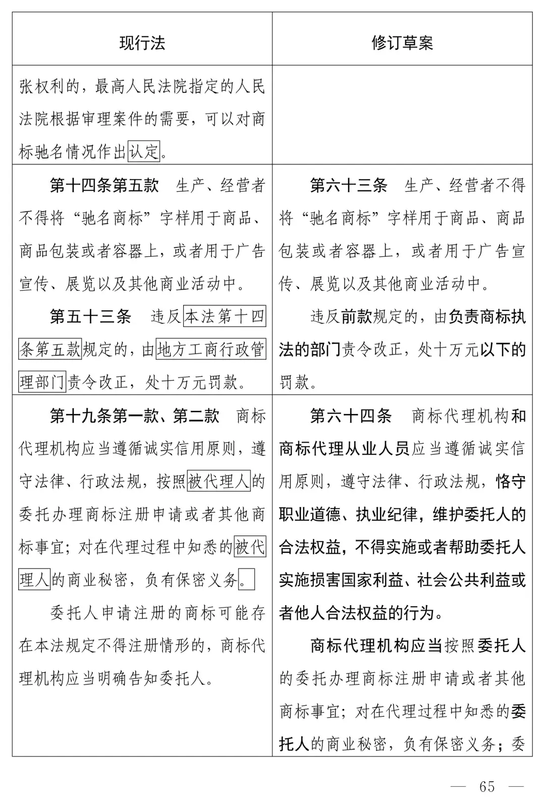
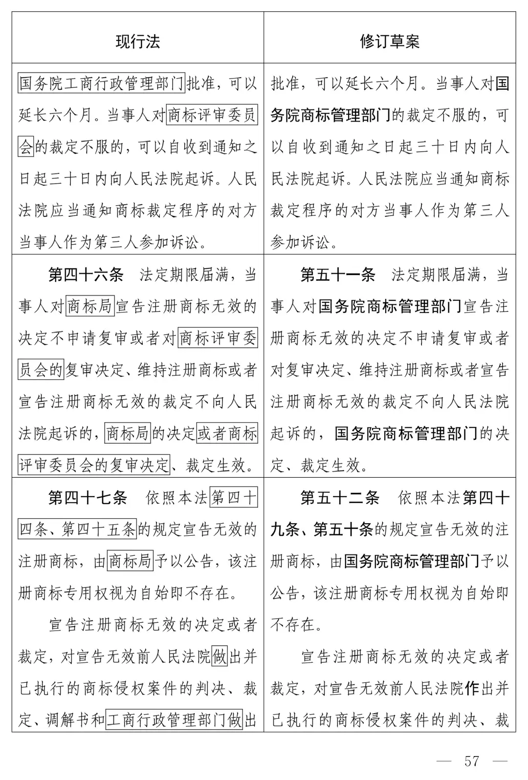
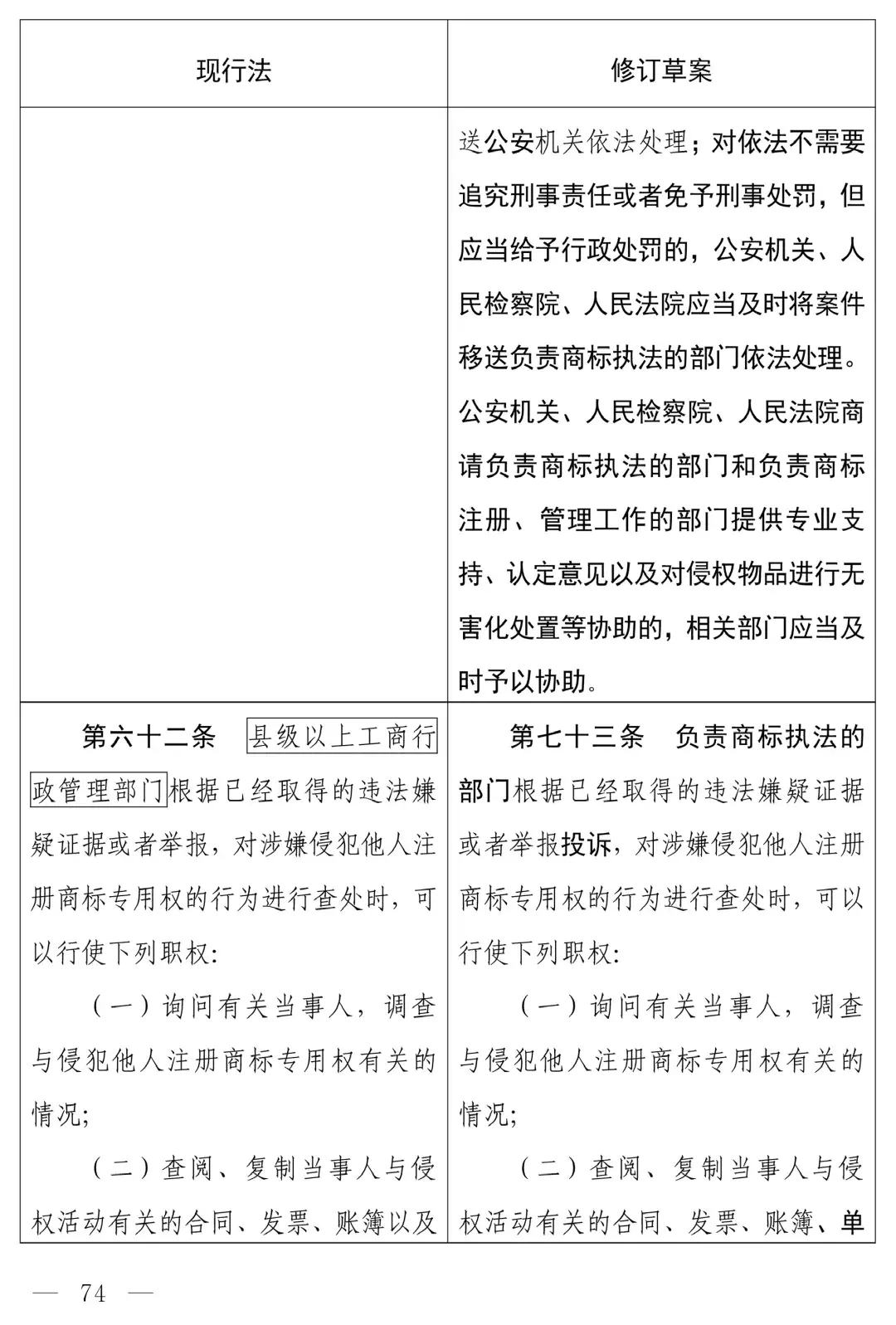
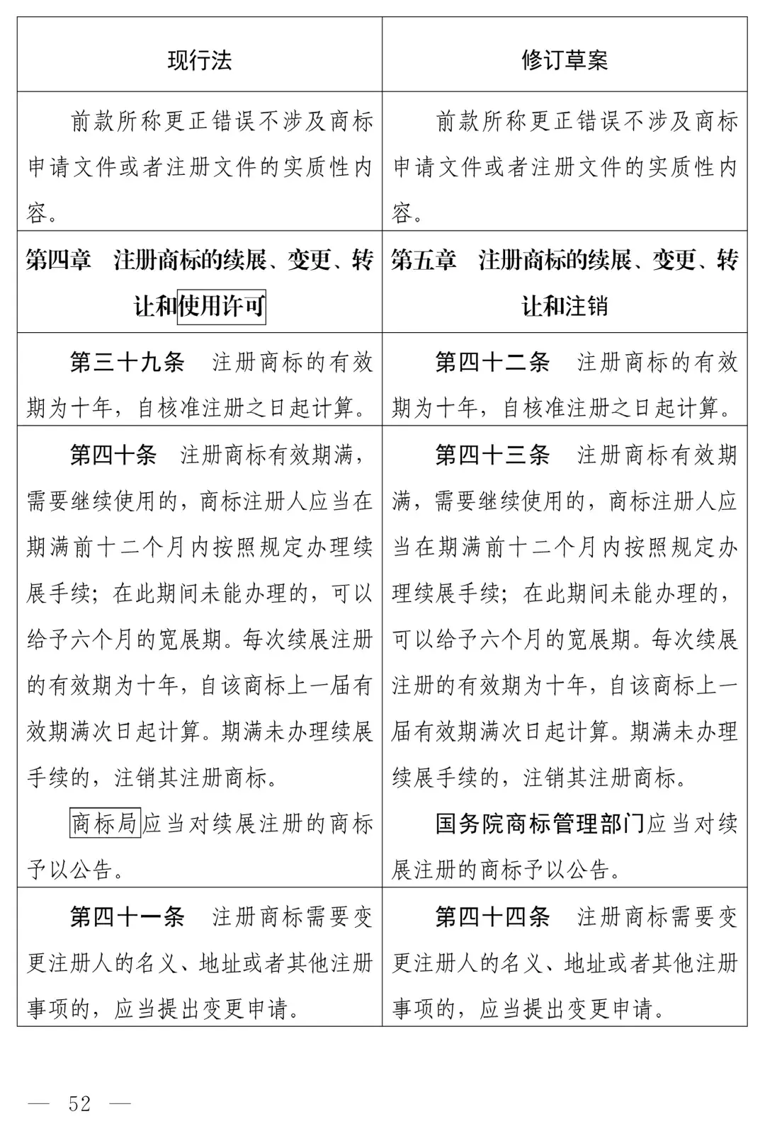
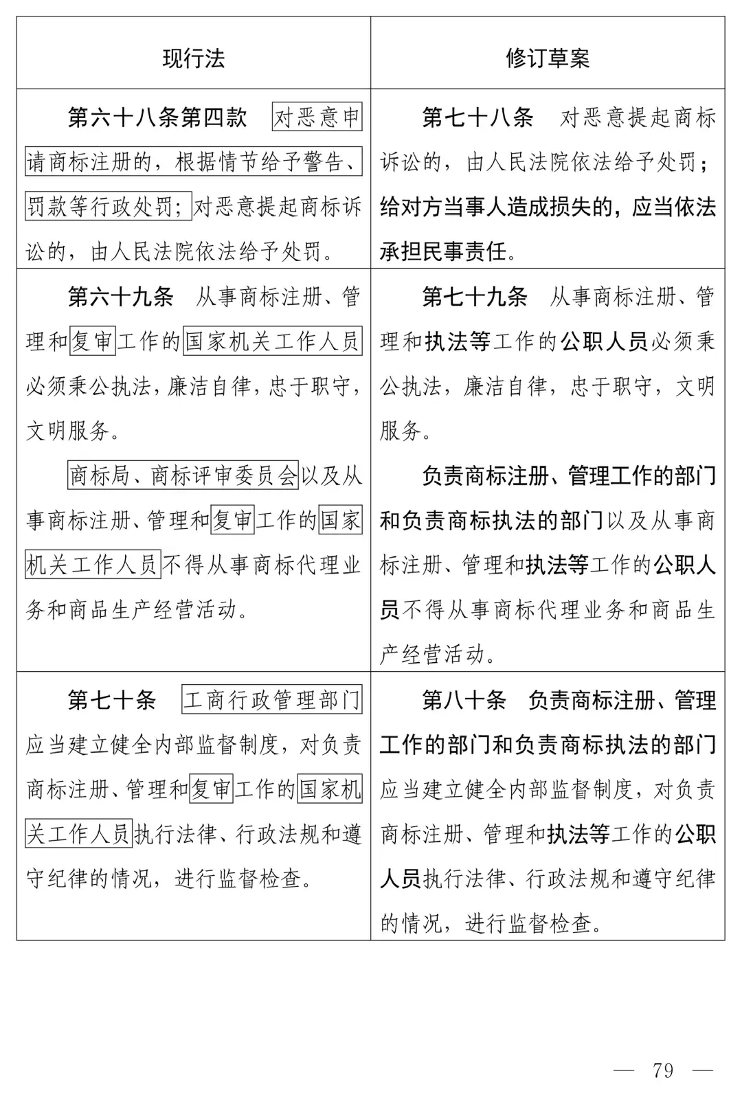
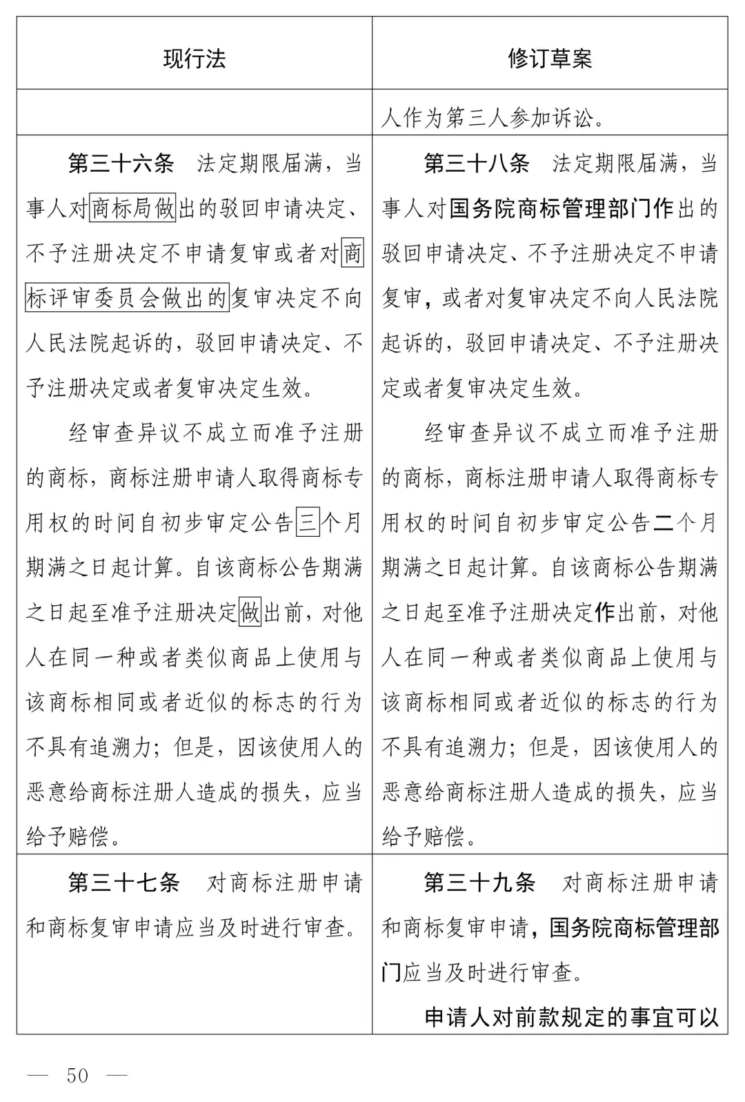
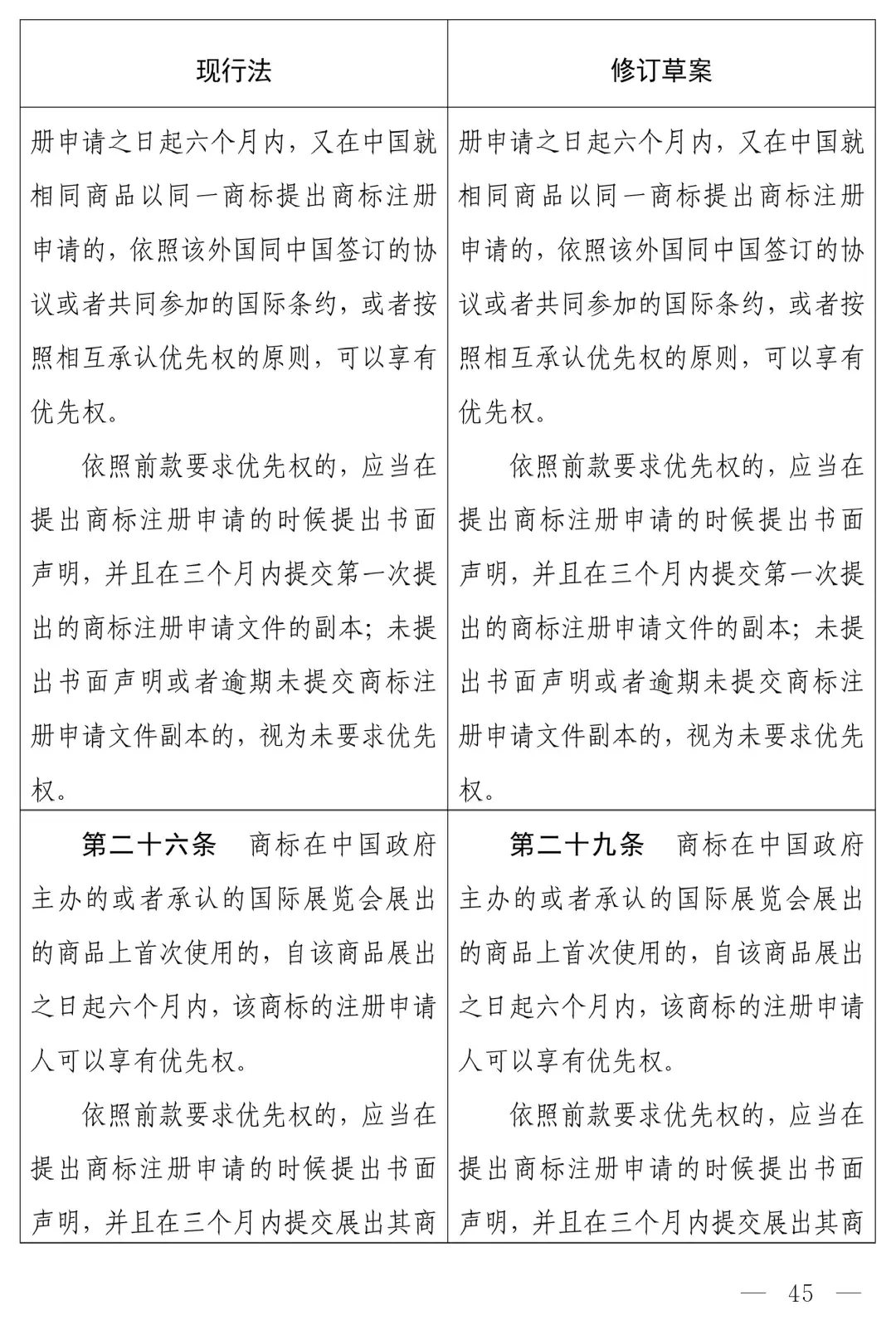
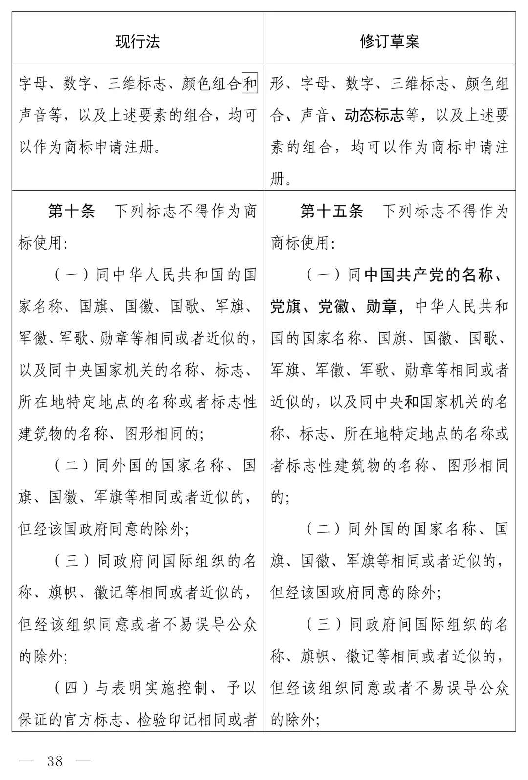
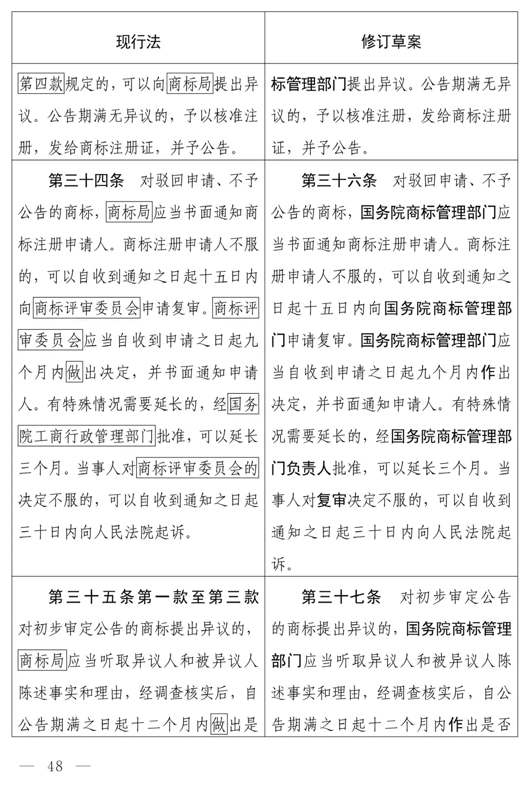
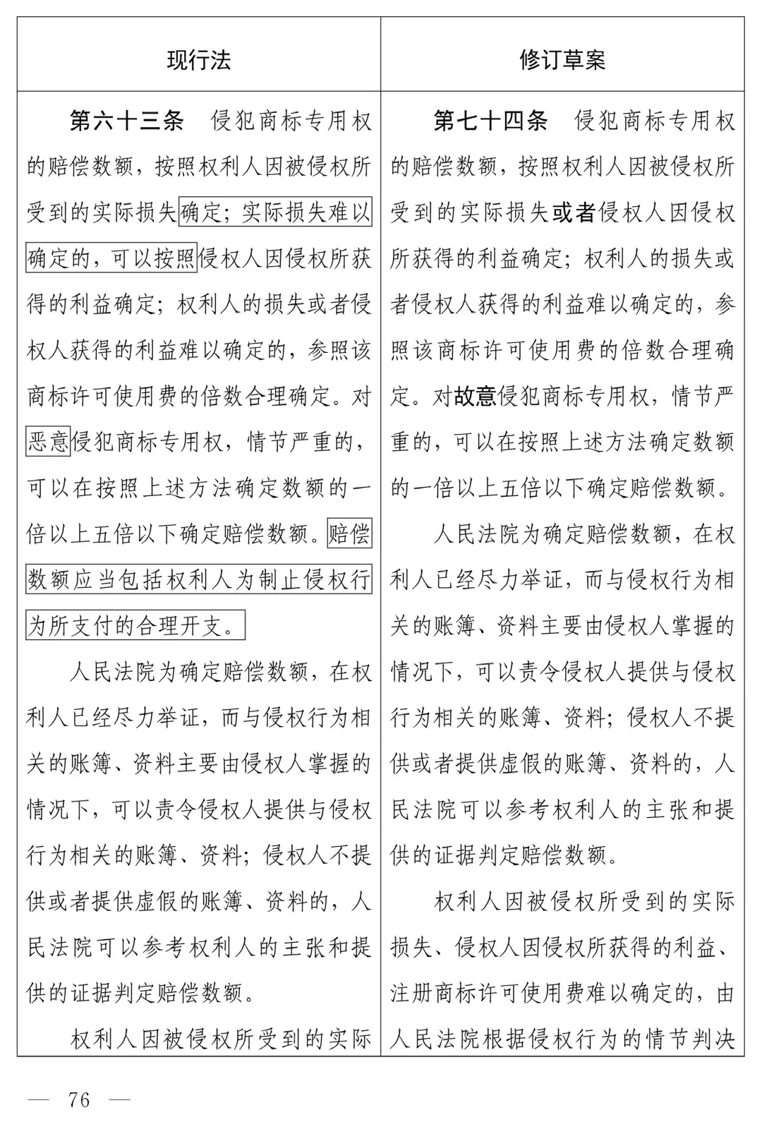
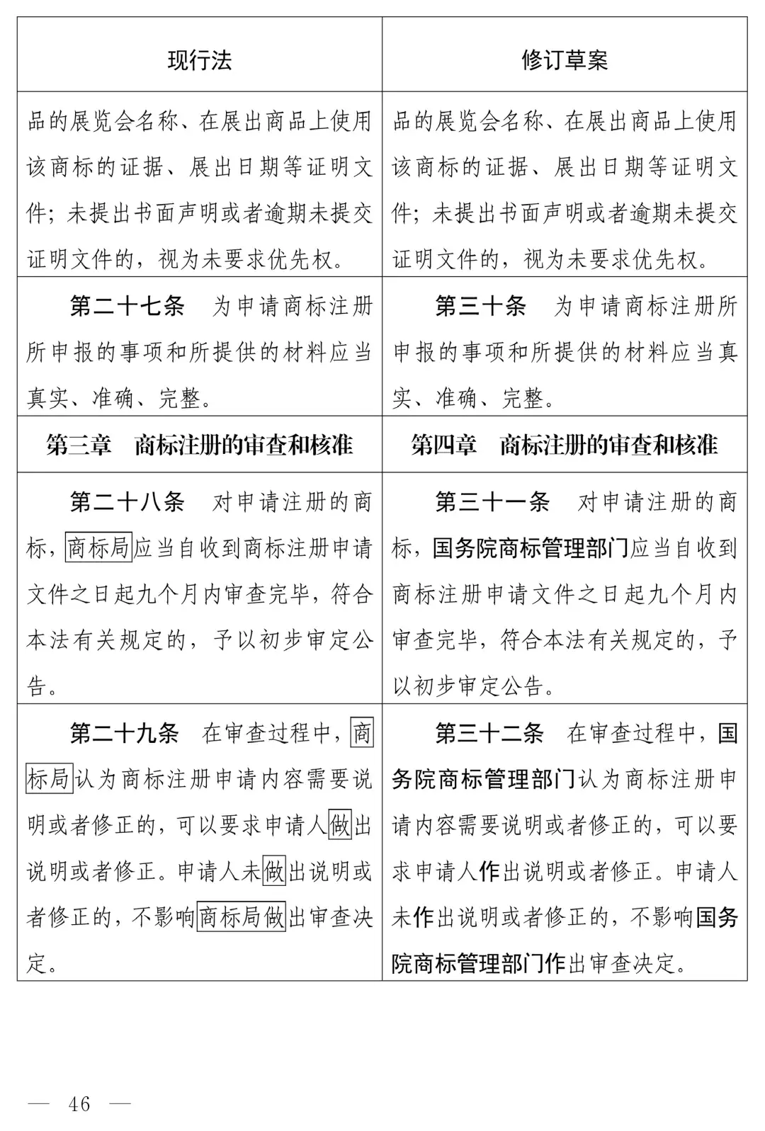
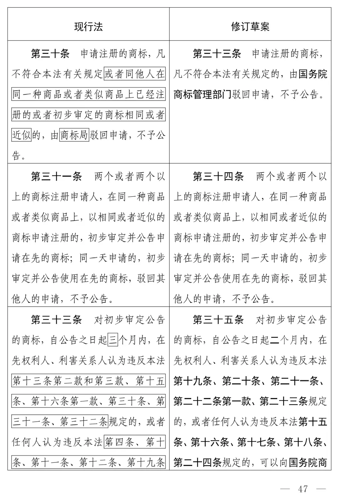
中华人民共和国商标法(修订草案)|修改前后对照表


来源:中国人大网


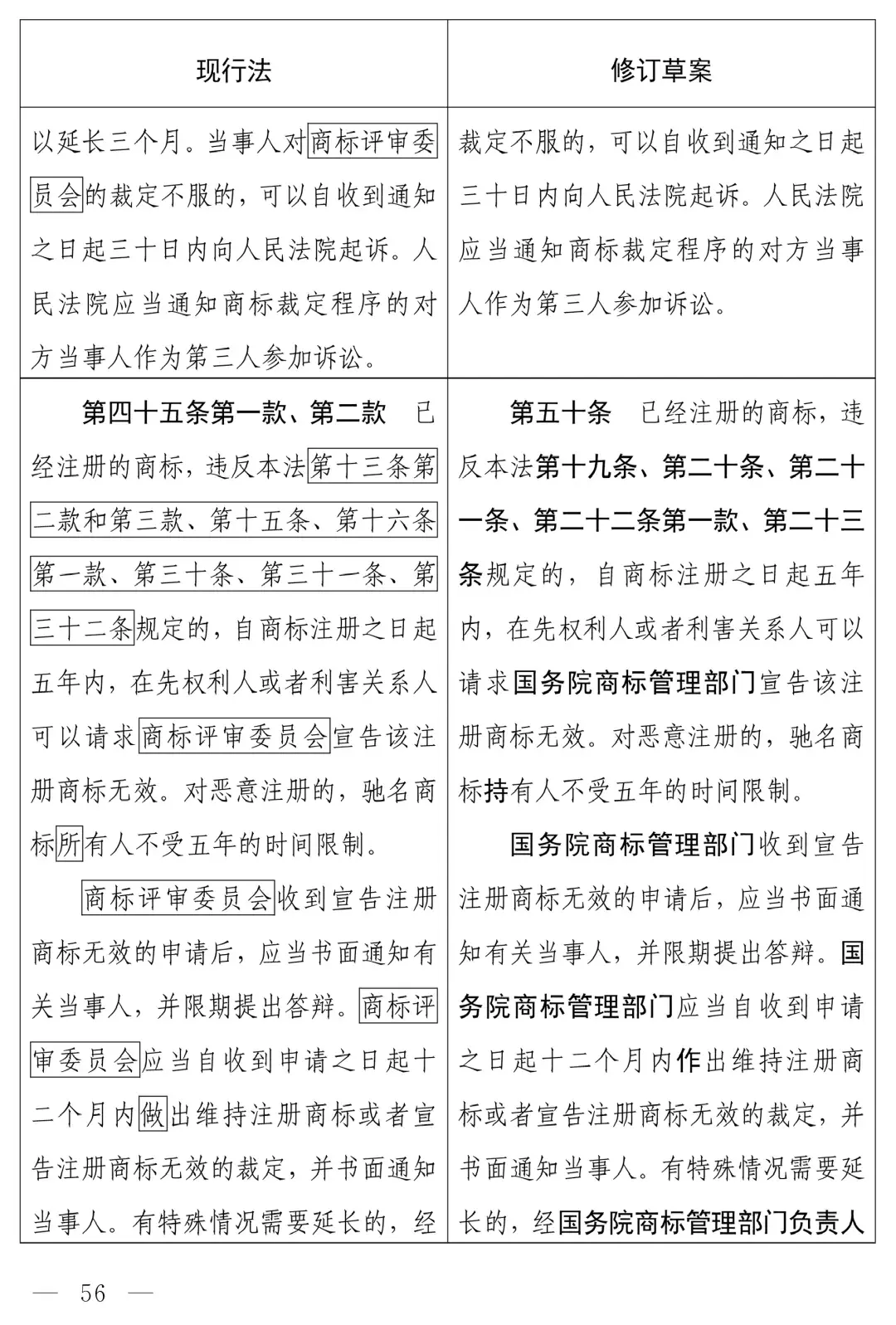
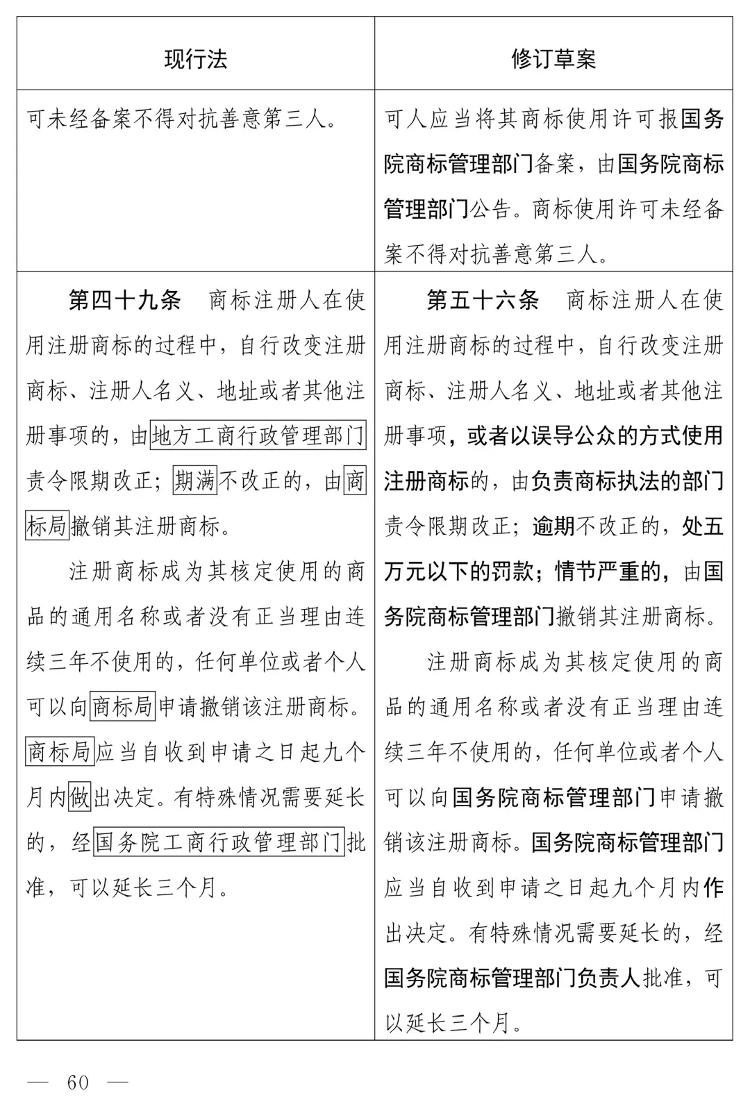
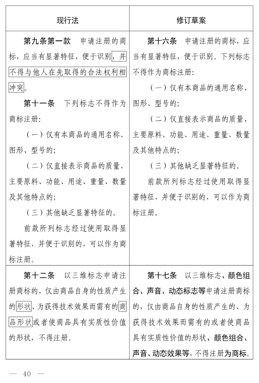
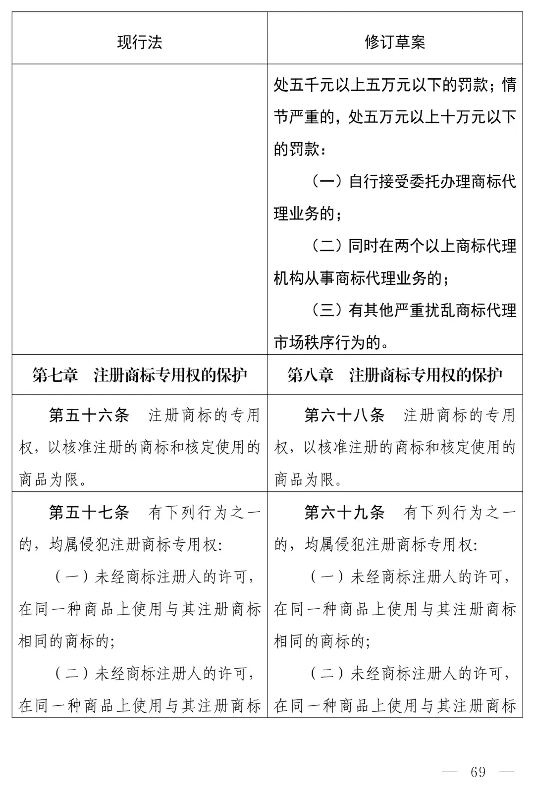
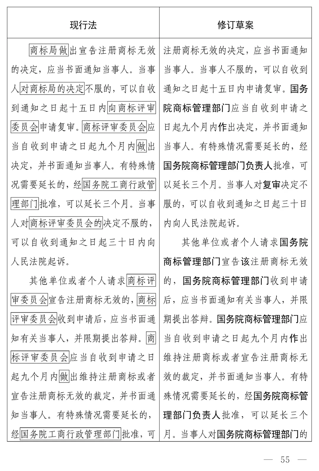
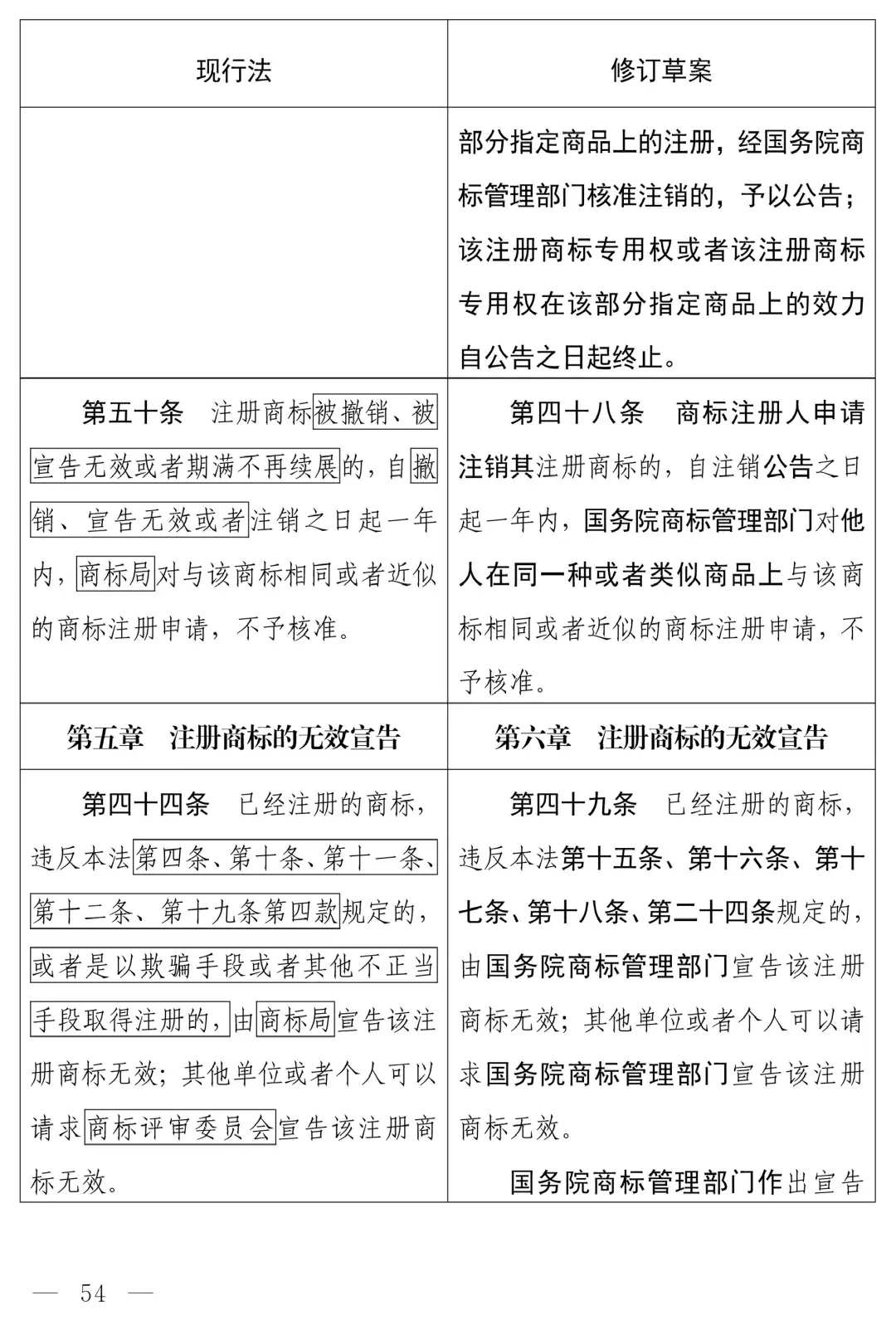
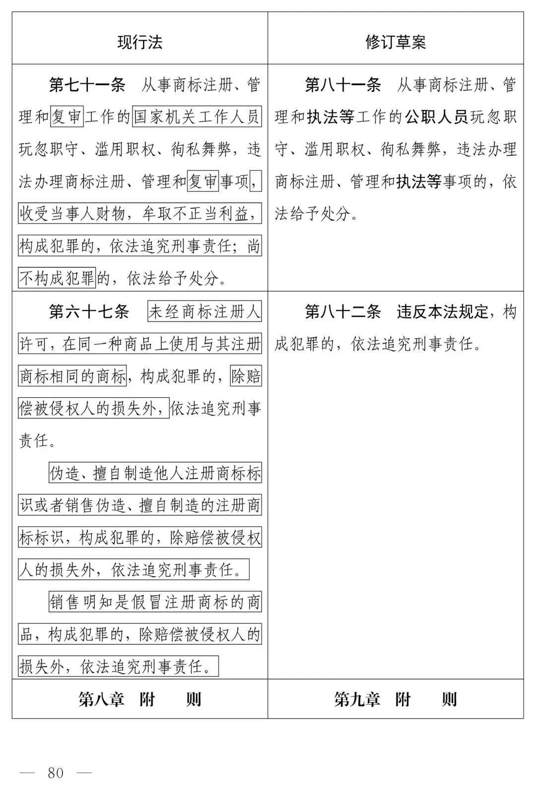
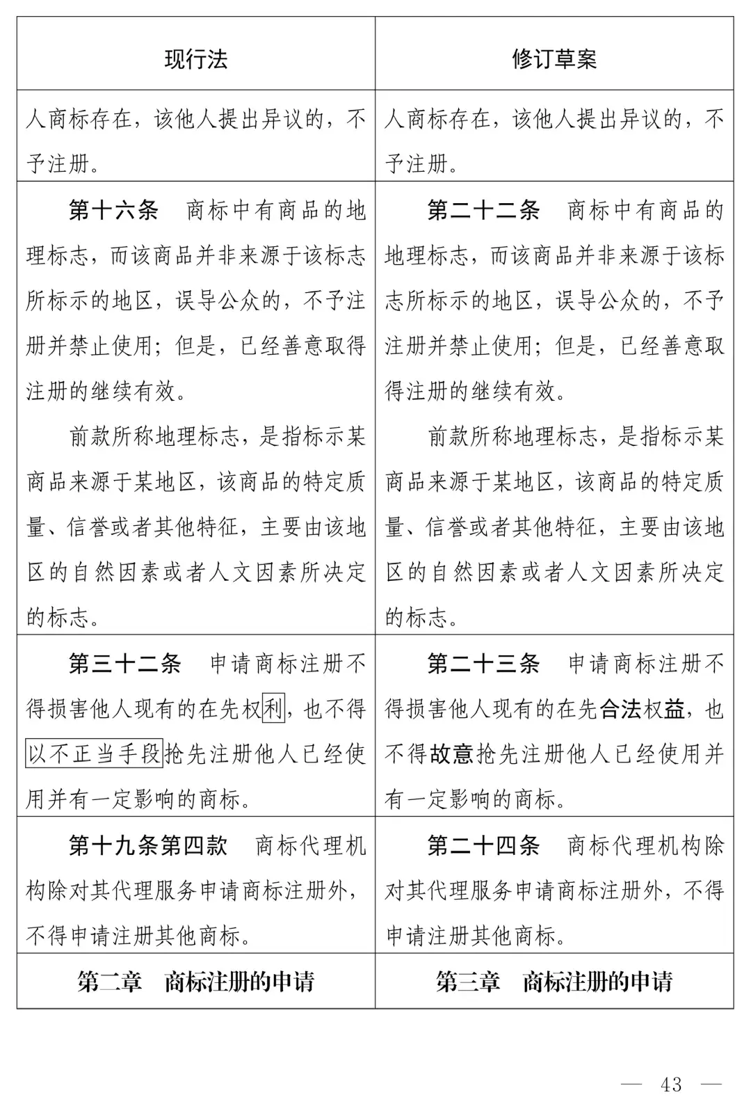
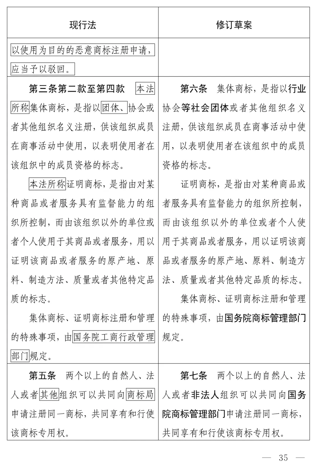
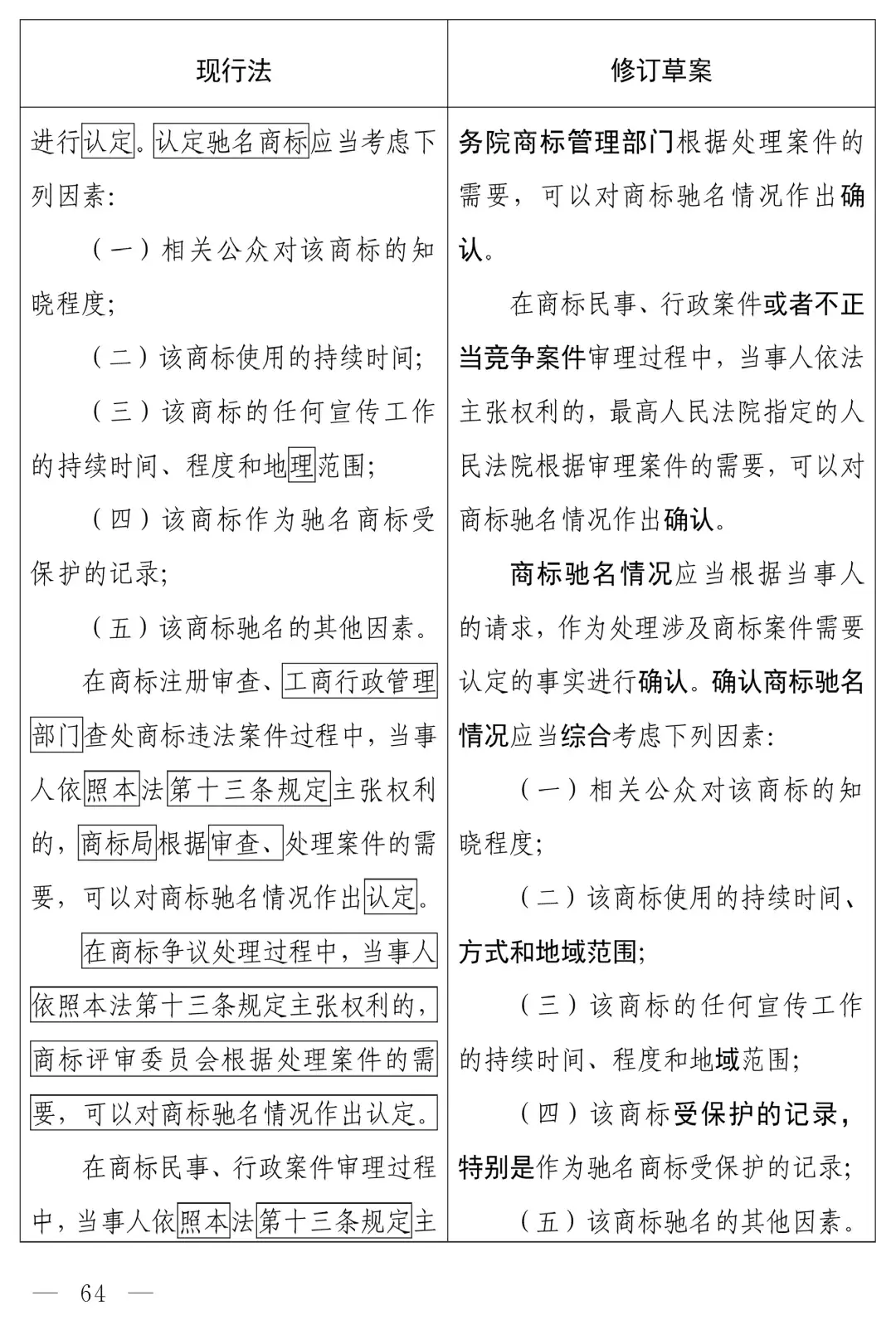
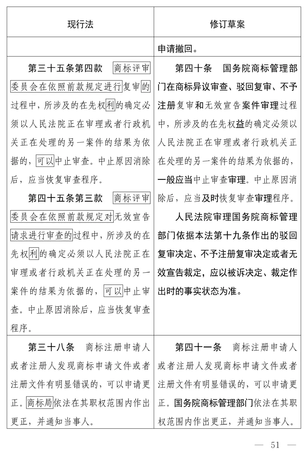
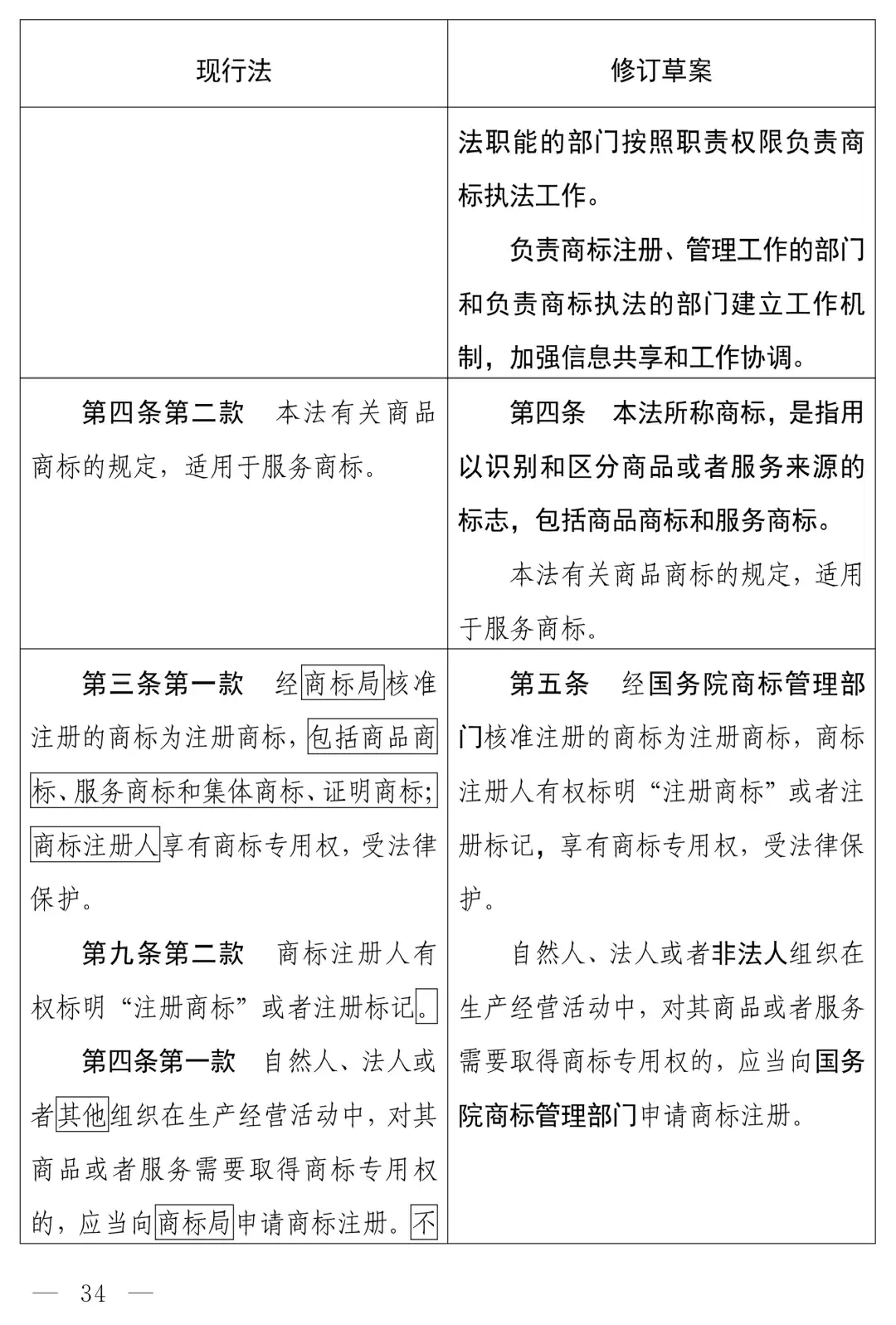
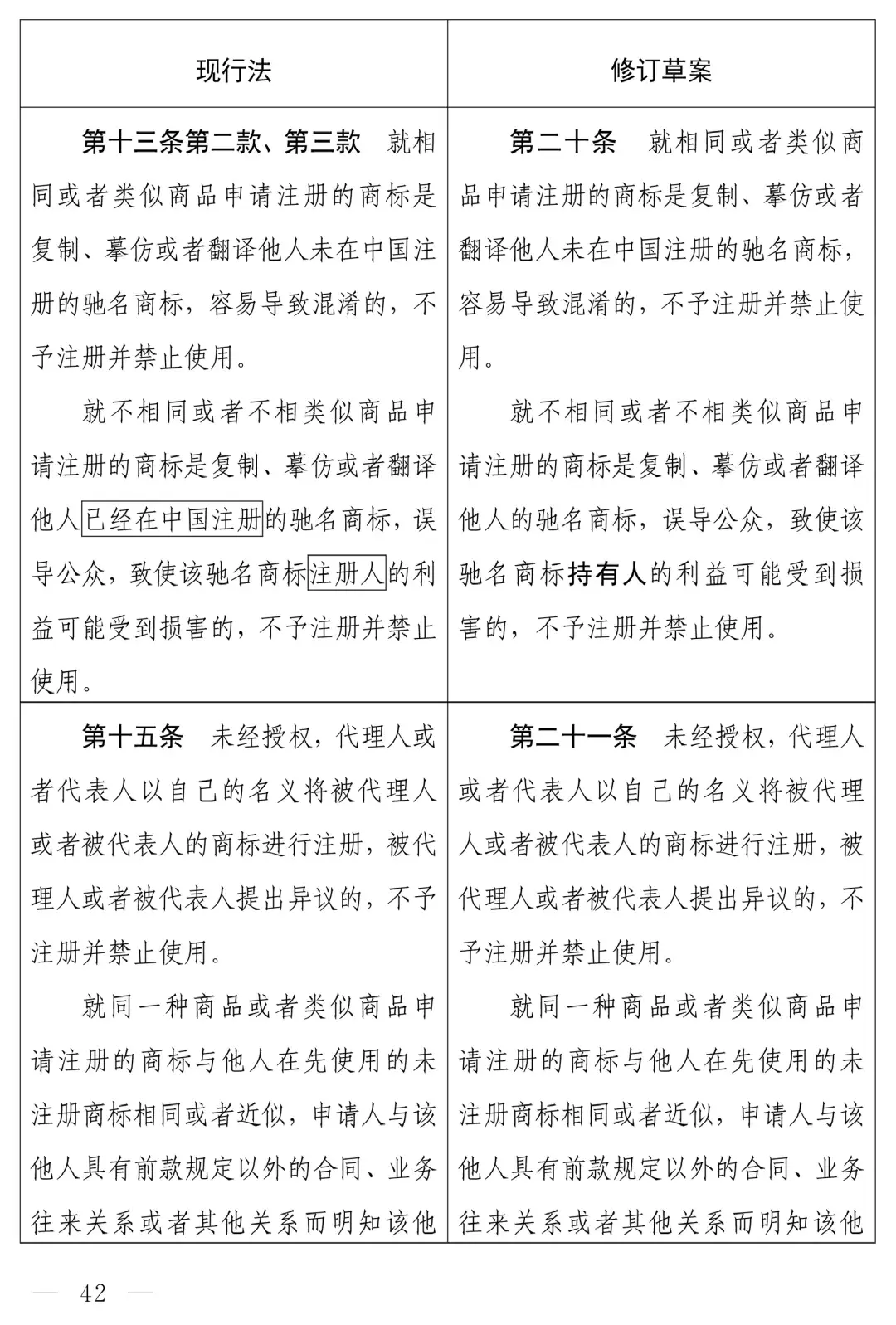
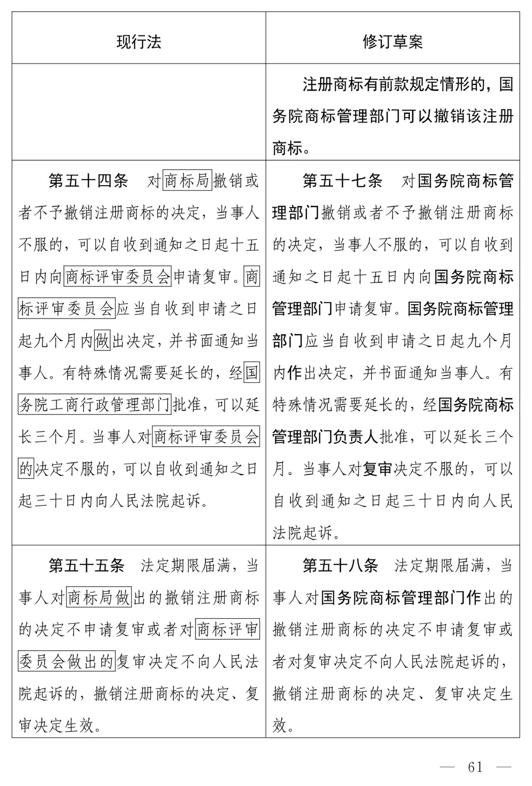
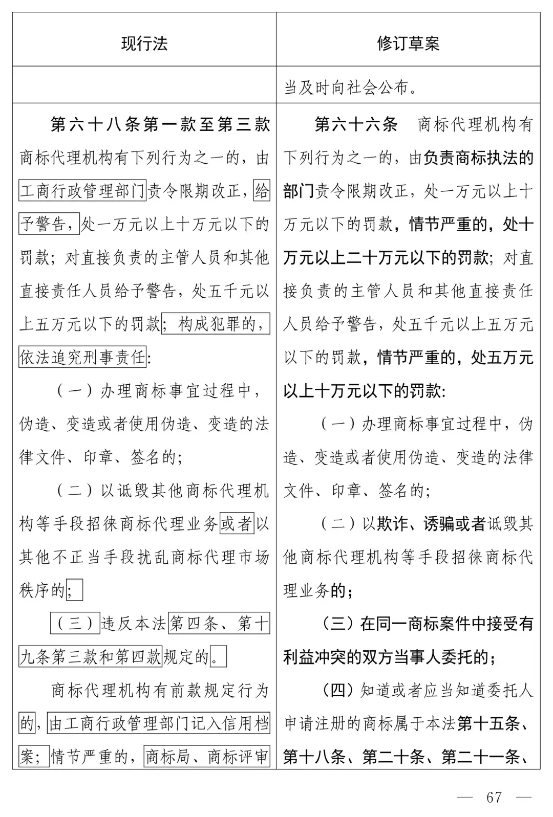
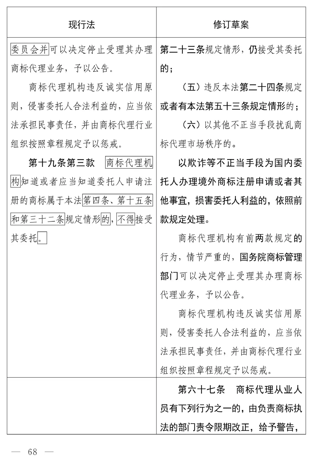
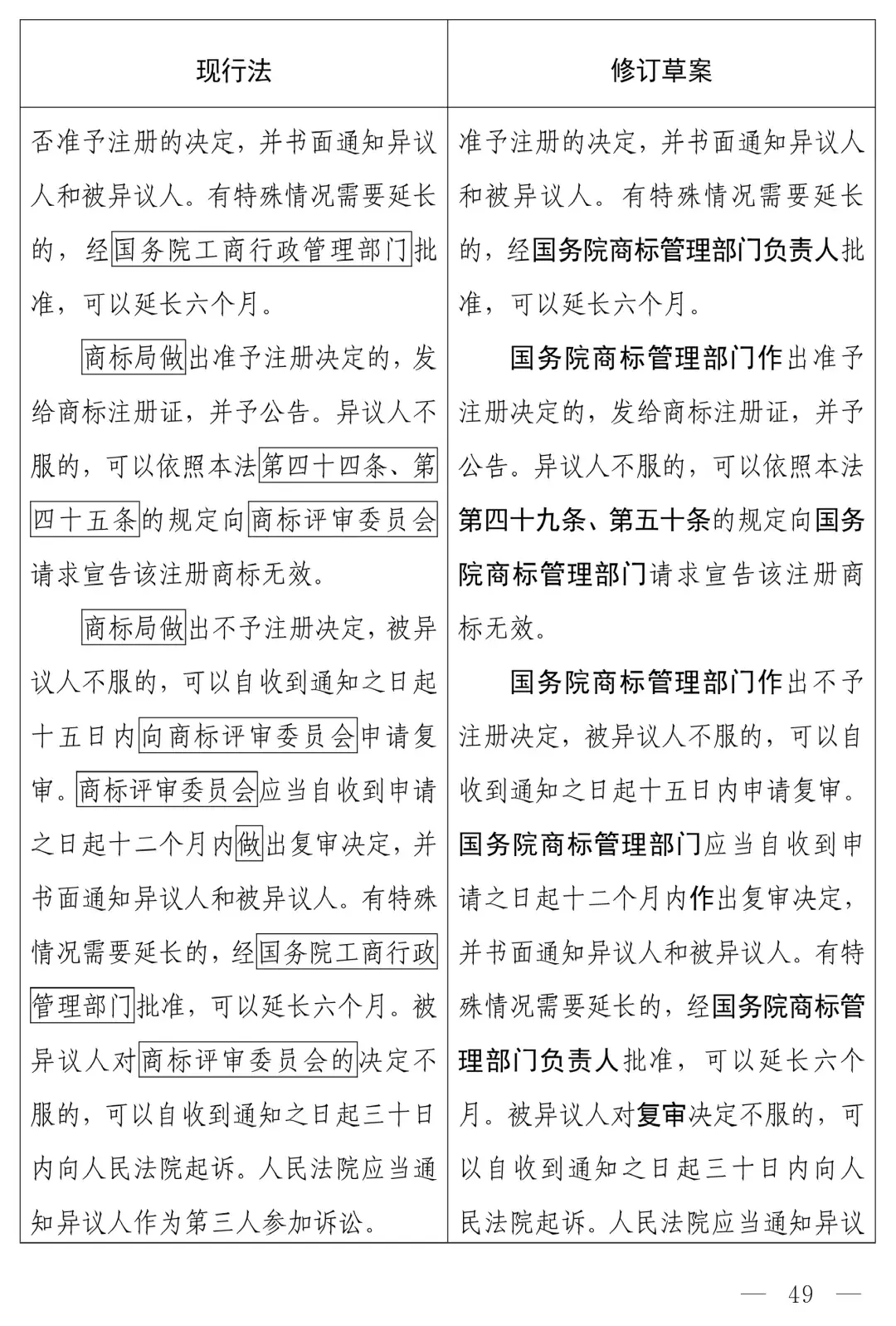
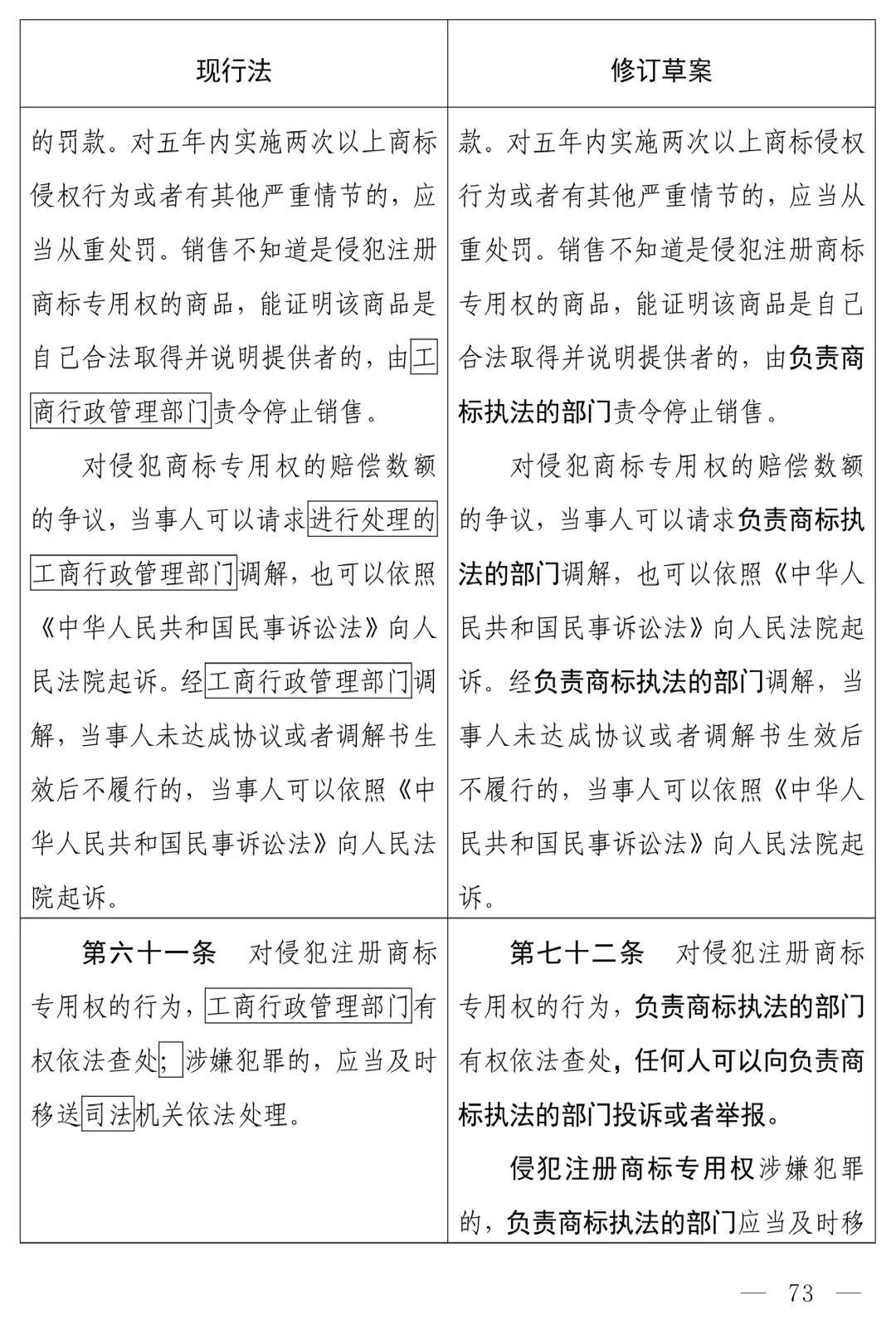
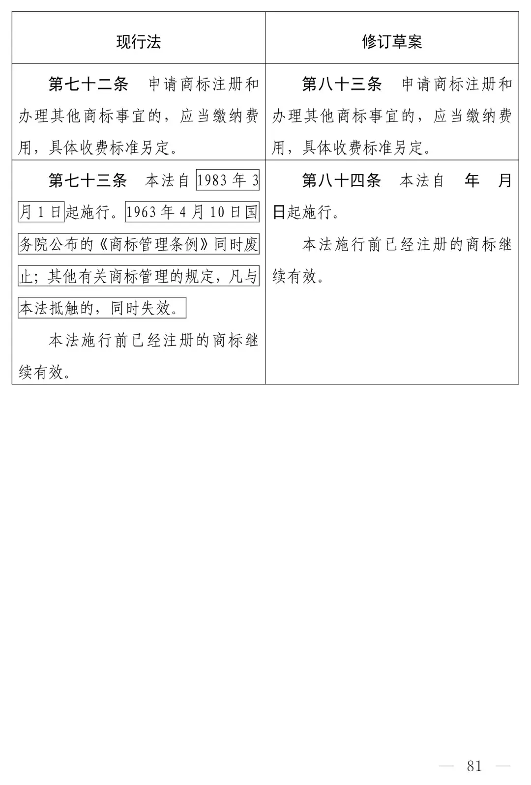
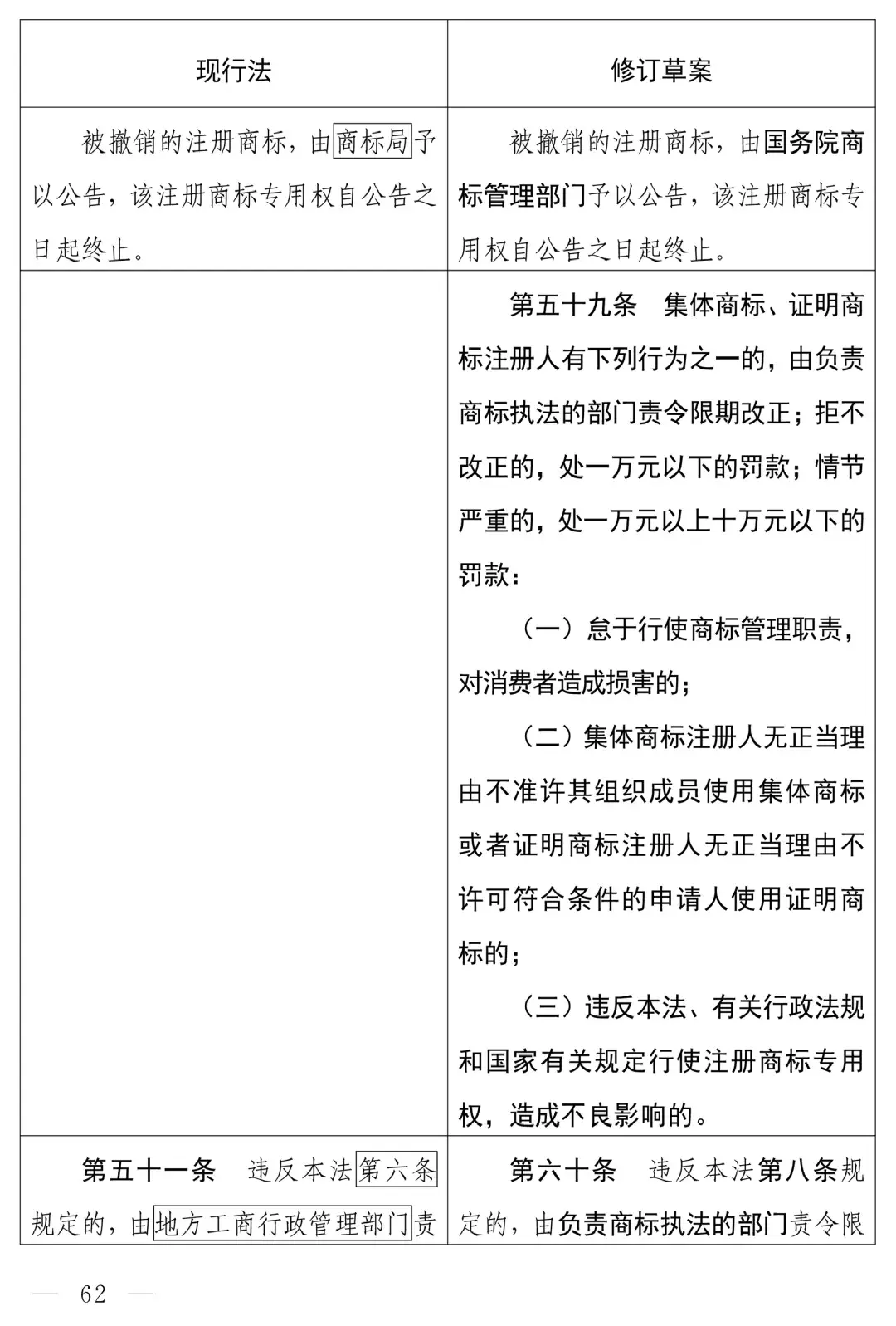
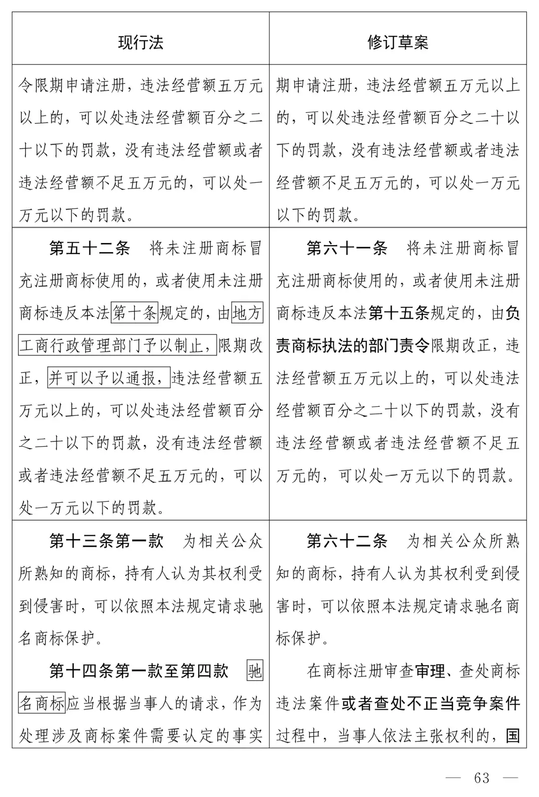
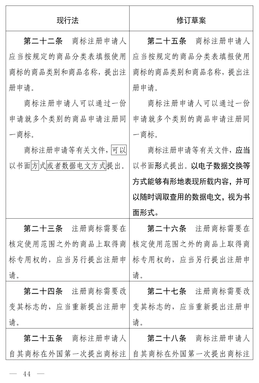
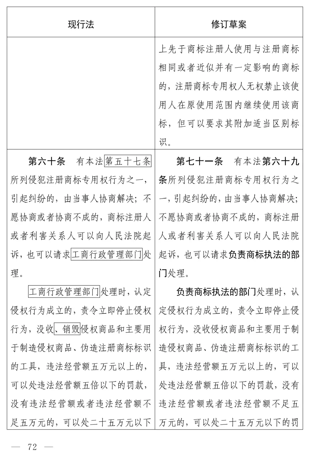
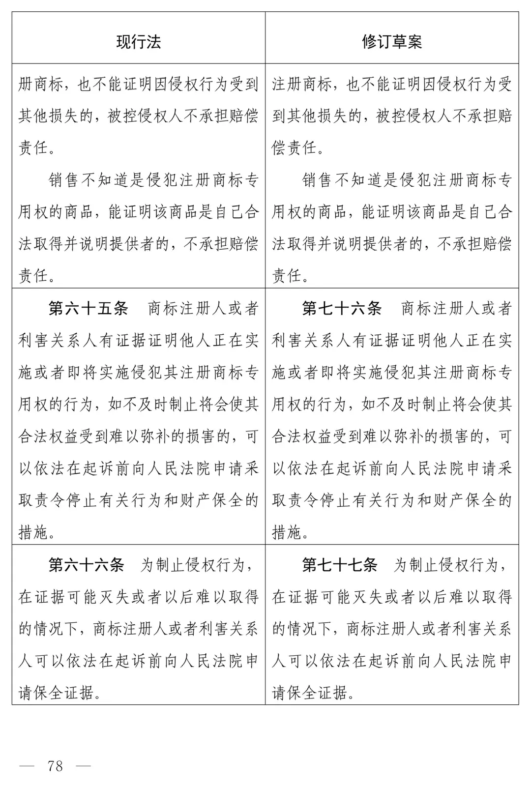
        12月27日,全国人大公布《中华人民共和国商标法(修订草案)》征求意见,附修改前后对照表:

































































































......





2025-12-29 返回列表
中国专利代理(香港)有限公司

港专公众号

中国贸促官微

中国贸促视频

公司总部地址
香港湾仔港湾道23号鹰君中心22字楼
电话: (852) 2828 4688
传真: (852) 2827 1018
电邮: patent@cpahkltd.com
     trademark@cpahkltd.com
    mail@cpahkltd.com

Copyright © 中国专利代理(香港)有限公司

免责声明